智能逃生ZG-D-55KVA救援集中电源
阅读次数:959 发布时间:2020-10-13

智能逃生ZG-D-55KVA救援集中电源
ZG-D-智能疏散系统是由智能疏散系统控制主机、ZG-D-55KVA消防应急电源、消防应急标志灯、火灾报警主机、火灾探测器等设备组成的一套智能消防疏散系统。
智能疏散系统学校演练效果
随着演练火苗的蔓延,智能广播应急处理系统ZG-D-55KVA发送指令,全校学生迅速、安全、有序地集中到指定集合点。在指挥室,ZG-D-55KVA系统从不同角度传送的实时画面发出指令和提醒。参与者还从全程视频观看了疏散过程,并通过视频播放听取了活动组织者对演练的点评。
ZG-D-55KVA智能疏散系统实用性强,有效加强了学校消防安全工作,为学校教育教学工作提供了有力的保障,体现了智能制造系统应对突发火灾的良好反应能力和应急处置能力,使安全疏散演练更加实用,公司也将以这次消防安全演练为契机,进一步完善学院、系在ZG-D-55KVA应用的安全工作,杜绝各种隐患萌芽,为推进安全和谐校园不懈努力。
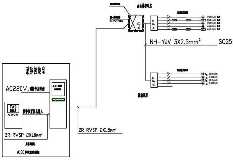
ZG-D-55KVA线路效果图

智能集中电源型号
ZG-D-15KVA、ZG-D-10KVA、ZG-D-5KVA、ZG-D-55KVA、ZG-D-37KVA、ZG-D-22KVA
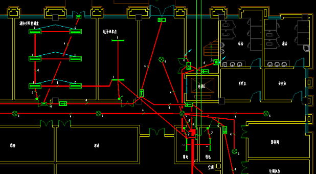
实际应用平面图

智能逃生ZG-D-55KVA救援集中电源
作为行业领先品牌,ZG-D-55KVA消防疏散系统始终走在行业前列。公司以一流的产品技术和行业领先地位,建立了国内领先的智能疏散、智能应急照明、集中控制和智能安全疏散解决方案。公司是行业的盛会,也是技术交流的平台。作为智能疏散行业的领导者,应急照明电源ZG-D-55KVA始终坚持客户至上、质量第一的核心价值观。
公司承诺:“ZG-D-55KVA所做的不仅是提供智能化的分散解决方案,更是一项与人民生活息息相关的事业。”。随着科学技术的飞速发展,人们对安全的要求越来越严格。ZG-D-55KVA拥有一流的产品质量和领先的研发实力,不断为客户创造价值。通过十余年发展,ZG-D-55KVA加强了与国内外客户的沟通,进一步展示了公司的品牌实力。




